发布日期:2026-02-09 12:21 点击次数:187
WCBA设立工资帽 下赛季正式执行背后的联赛升级逻辑MANBETX
当“WCBA设立工资帽 下赛季正式执行”被正式官宣时,很多球迷的第一反应是担心:是不是会压低顶尖球员的收入 会不会削弱联赛的观赏性 但如果把视角从单个赛季拉长到未来五到十年,就会发现,工资帽并不只是简单的“限制花钱”,而是一次围绕联赛生态、俱乐部经营与球员发展进行的系统性重塑。本文的核心主题,是从联赛长远健康和竞争格局的角度,审视工资帽制度在WCBA落地的深层意义。

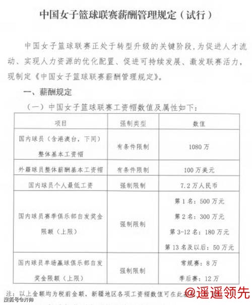
首先要厘清的是,所谓工资帽,并非“一刀切式降薪”,而是一套围绕总薪资额度、薪酬结构和合同类型设计的规则框架。在现有的WCBA环境中,个别财力雄厚的俱乐部可以用高薪集中收拢国手和当打球员,而中下游球队往往难以在市场上与之竞争,结果就是强队更强、弱队更弱,常规赛悬念下降,季后赛格局固化。工资帽的设立,本质上是在给“烧钱冲绩效”的模式踩刹车,同时为更多俱乐部争夺优质球员留出操作空间,提升联盟整体竞争的均衡度。
从经济学角度看,职业联赛的价值并不取决于个别豪门的辉煌,而在于整个产品的“不确定性”。当球迷走进球馆或者打开直播,他们真正期待的是比分难以预判、过程跌宕起伏的对抗。如果冠军每年都在少数几个“财大气粗”的俱乐部间轮换,联赛热度早晚会遇到天花板。WCBA设立工资帽,下赛季正式执行,正是试图通过约束总薪资来制造更多“黑马空间”,让中游球队有机会通过精细引援和合理培养打破固有格局。这不仅有利于增加比赛话题度,还能提升赞助商和转播平台的持续投入意愿。

值得注意的是,工资帽制度并不只是限制顶薪,更重要的是引导俱乐部进行更加精细化的薪资管理。以某传统强队为例,在没有工资帽的年代,他们惯常的操作是用高额薪资留住所有主力,同时在休赛期通过签下国手级球员完成“锦上添花”。结果是板凳席上囤积了大量实力不俗却得不到充足出场时间的球员。在工资帽环境下,这种“豪华囤兵”将变得难以持续,管理层必须思考:究竟是继续重金锁定三四位绝对核心,还是压缩部分顶薪,拉长整个阵容的战斗力。这种从“粗放堆星”到“精细搭配”的转变,本身就是联赛走向职业化、数据化管理的重要一步。
关于工资帽的争议也客观存在。有人担心,薪资总额被限制后,部分顶级球员可能会选择出走,前往海外联赛寻求更高收入。这个担忧在短期内并非毫无道理,但如果结合WCBA的实际情况来看,更关键的反而是如何在工资帽的前提下,通过商业开发、联赛曝光度提升和球员个人品牌运营,为球员创造“场外增量”。当收入结构不再只依赖“工资”,而是向代言、联名产品、社媒运营等多元渠道扩展时,MANBETX工资帽对顶薪球员的心理冲击将被有效稀释。换句话说,规则的调整需要和商业模式的升级同步推进,WCBA的管理者必须在“控成本”和“增价值”之间找到平衡。
从球员成长角度审视,工资帽也可能带来一系列结构性变化。过去在部分俱乐部,替补和年轻球员常常处于“既不重要也不便宜”的尴尬位置:他们难以获得稳定上场时间,却占据薪资空间和注册名额。随着总薪资受到约束,俱乐部不得不更加重视性价比,以更低成本挖掘潜力更高的新秀和角色球员,这客观上会推动青训体系建设和选秀、梯队培养的完善。当年轻球员不再只是“补名单”的存在,而成为平衡工资结构的重要筹码,他们的训练质量、成长路径以及与教练组的磨合,都将被以更高标准对待。

可以参考的案例,是国外某成熟职业联赛在推行工资帽后的变化。该联赛早期也经历过“豪门垄断+小球会艰难生存”的阶段,但工资帽实施数年后,不仅中小市场球队的竞争力明显提升,一些原本处于边缘的城市因为球队战绩回暖,重新激活了本地体育消费和城市营销。WCBA设立工资帽,如果配合合理的分成机制与市场推广策略,完全有可能帮助更多与女篮有深厚基础的城市加入良性循环,使联赛从“少数城市的狂欢”升级为真正意义上的全国性赛事IP。

另外一个容易被忽略的维度,是工资帽对俱乐部内部管理文化的塑造。在没有严格限制时,管理层可以通过简单粗暴的“加预算、提报价”应对竞技压力,很少认真追踪战术体系与人员配置之间的匹配度。而在“每一块钱都要算清楚”的新环境里,数据分析、伤病管理、轮换设计的重要性会不断提高,那些能够把有限工资空间拆分得最合理、把角色资源利用到极致的球队,将在新规则下占据先机。这会倒逼俱乐部从上到下提升职业素养,也为教练组和运营团队创造更多话语权。
任何制度改革都离不开配套细则的清晰制定和执行的公信力。WCBA设立工资帽,下赛季正式执行,要真正收获预期效果,需要在信息透明、违规惩戒和申诉机制上做足文章。例如,是否设置一定比例的“过渡期缓冲”,允许现有大合同在既定期限内自然消化 如何防止“阴阳合同”和隐性补偿损害规则的公正性 这些都需要通过清晰的条文与强有力的监管去回应。只有当俱乐部和球员都相信规则是公平且可预期的,工资帽才不会沦为纸面上的口号。
整体来看,WCBA设立工资帽 下赛季正式执行,是一次围绕长期主义的制度性选择,而不是单纯的成本控制手段。它既关乎联赛竞争格局的再平衡,也关乎俱乐部经营模式的升级MANBETX,更关乎球员发展路径、青训体系和商业价值的重塑。短期阵痛几乎不可避免,但从全球职业体育的发展经验来看,那些敢于在增长初期就主动建立“财务纪律”和“竞争秩序”的联盟,往往更有机会在未来的市场博弈中站稳脚跟。在这个意义上,工资帽并不是束缚WCBA的枷锁,而更像是帮助联赛走得更远的一条安全绳。